24 Javascript Double Equals Vs Triple Equals
4 days ago - What is = in JavaScript? Equal to (=) is an assignment operator, which sets the variable on the left of the = to the value of the expression that is on its right. This operator assigns lvalue to rvalu You know there are two different equality comparison operators in JavaScript: the === and == operators, or the triple equals and double equals as they're called. You’ve seen both used but aren't sure which one to pick for your code. You'd like to know a sure fire way to decide over one or ...
Programming Tip Of The Day 13 Vs Difference Between Double Vs Triple Equals In Javascript
Jan 15, 2021 - JavaScript — Double Equals vs. Triple Equals | by avoid404 | Medium ... What is the difference between ‘==’ and ‘===’. This is the most basic concept of JavaScript but still people find it difficult to understand. Is the difference only type checking or is it something more.

Javascript double equals vs triple equals. 6 days ago - Prior to ES2015, you might have said of double equals and triple equals that one is an "enhanced" version of the other. For example, someone might say that double equals is an extended version of triple equals, because the former does everything that the latter does, but with type conversion ... Jul 04, 2018 - Comparing two values with Double Equals vs. Triple Equals in any language is the most used operations. In many cases you may need to compare different variables values, that is the reason in many… Feb 01, 2020 - Whether you should use `==` or `===` is a common cause of confusion in JavaScript. The TLDR is that you should use `===`, with one minor exception. Here's what you need to know.
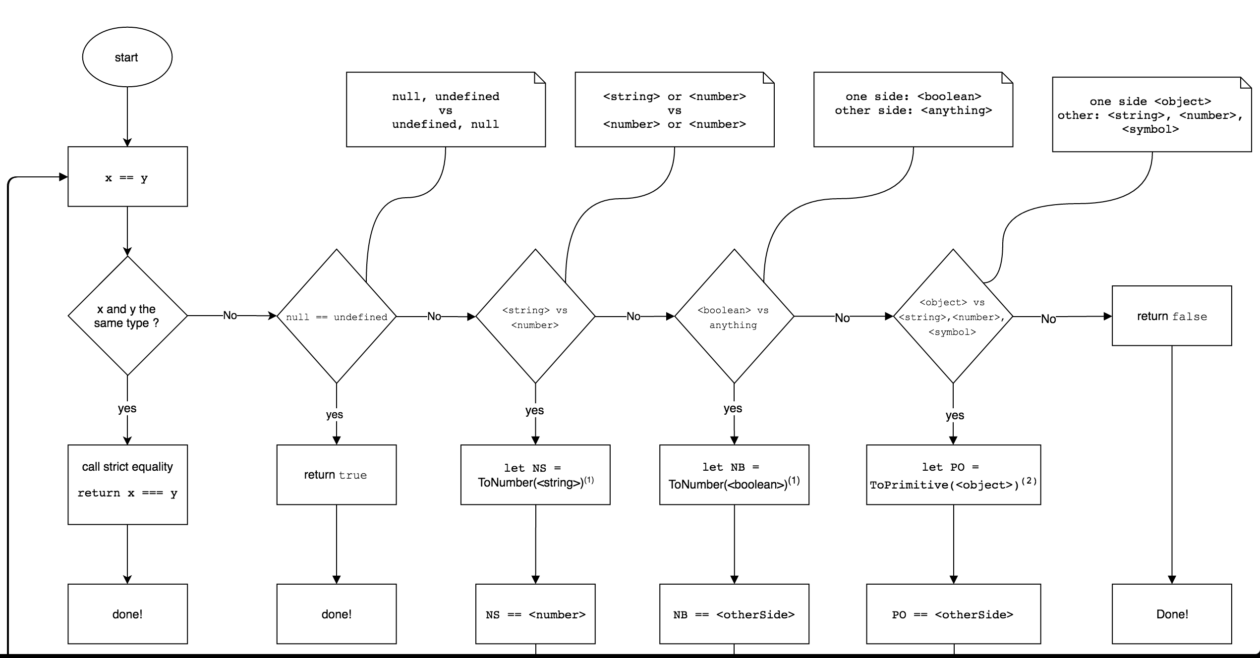
30/12/2019 · The main difference between tripe and double equals is. Triple equals do the strict comparison in JavaScript it means both value and type should be same; to return true. Double equals convert the operands to the same type before making the comparison. Kyle discusses that the double-equal operator allows coercion in a comparison while triple equal operator, ===, does not. Afterward, Kyle walks through some examples demonstrating how the result of … 3 weeks ago - Difference between == and === in JavaScript, explained for beginners.
18/11/2017 · Awesome! Again, the key takeaway for triple (strict) equality is that both the type and the value we are comparing have to be the same. Double equals. When using double equals in JavaScript we are testing for loose equality. Double equals also performs type coercion. Sep 12, 2020 - In JavaScript, you can check the equality of any two objects using == or ===. Both the operators check whether the given two objects are equal or not, but in a whole different way. The equality… Sep 05, 2020 - If you have a JavaScript interview coming up soon, be prepared to answer one of the most frequently asked questions: “What is the difference between using “==” and “===” operator?”. Here is the…
7/11/2011 · JavaScript performance difference between double equals (==) and triple equals (===) Aug 29, 2020 - Single Equal (=) vs. Double Equals (==) vs. Triple Equals (===) in JavaScript 16/2/2020 · Double equals (==) vs. Triple equals (===) in JavaScript. JavaScript is a dynamically typed language, meaning that you don’t have to specify the type of variables when working with this language, the type of your variables can be changed later on after initiating and the type is checked at run-time.
Sep 30, 2018 - Question What is the difference between triple equals, ===, and double equals, ==, in JavaScript? Answer While these are both comparison equality operators, the triple equals, ===, is what’s called a strict equality operator while the double equals is an equality operator. Apr 28, 2021 - You may have seen double and triple equals signs in JavaScript. But what do they mean? Well in short: == inherently converts type and === does not convert type. Double Equals (==) checks for value equality only. It inherently does type coercion. This means that before checking the values, it ... Apr 17, 2021 - Learn the difference between a double equals (==) and triple equals (===) in JavaScript
29/11/2015 · Difference Between Double (==) And Triple (===) Equals in Javascript Double (lenient or normal) equal to compares the two value and return true or false based on that. Double equality (==) converts the operands to the same type before making the comparison. Mar 22, 2019 - Unlike other languages JavaScript has two ways to determine equalities. It can be rather confusing fo... Dec 05, 2020 - Triple Equals in Javascript. ... If you aren’t sure what the difference between == and === are in JavaScript, you aren’t alone. A lot of people still struggle to understand the difference between ‘==’ and ‘===’ in javascript. First, Let's get to know what is Double Equals and Triple ...
Javascript Double Vs Triple Equals By Bahay
Double Equals Vs Triple Equals In Javascript
Javascript Double Equals Vs Triple Equals By Brandon
Programming Tip Of The Day 13 Vs Difference
Vs Javascript Double Equals And Coercion Codementor
Vs In Javascript Equal Vs Kinda Sorta Equal
Double Equals Vs Triple Equals In Javascript By
Javascript Double Equals Vs Triple Equals By Brandon
Comparison In Javascript When To Use The Double Or Triple
Understanding The Difference Between Double Equals Vs Triple
Loose Vs Strict Equality In Javascript By Uday Hiwarale
Javascript Double Equals Vs Triple Equals By Brandon
Javascript Double Equals Vs Triple Equals By Brandon
Double Equals Vs Triple Equals In Javascript
What Does An Equal Sign With Three Dashes Mean In Current
How Do The Php Equality Double Equals And Identity
Javascript Double Equals Vs Triple Equals By Brandon
Javascript Vs The Truth The Truth Behind The Double
Php How Do The Php Equality Double Equals And Identity
Double Equals Vs Triple Equals Checking Equality In
How To Check Two Objects Have Same Data Using Javascript
Java67 Difference Between And Equal Operator In
Angular Code Smells International Javascript Conference
0 Response to "24 Javascript Double Equals Vs Triple Equals"
Post a Comment