28 Javascript Front Or Back End
Important Note: Although JavaScript has historically been a 100% front end technology, it is now a fully mature back end language as well. Thanks to the brilliant work and vision of Ryan Dahl, JavaScript can now be run server-side by using Node.js. Helpful Links for Back End and Front End Languages Front-End / Client-Side Languages & Technologies Express.js is a JavaScript back-end framework that's designed to develop complete web applications and APIs. Express is the back-end component of the MEAN stack, which also includes MongoDB for the database, AngularJS for the front end and Node.js for the JavaScript runtime environment. The Express.js core has relatively minimal functionality ...
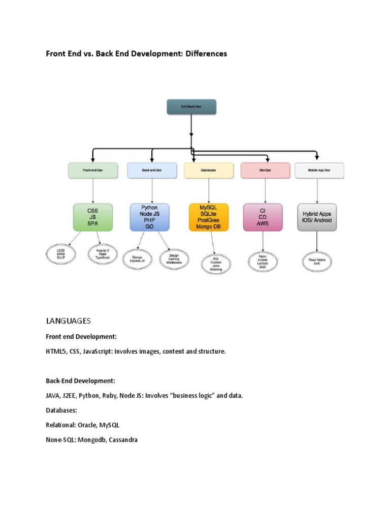
Front End Vs Back End Vs Full Stack Development By Bradley
The "back end" is where programmers create processes to make those interactions run smoothly. When working on a new project, software developers build programs from the ground up. Most applications are powered by both front-end and back-end programming languages.

Javascript front or back end. In general, no. For one thing, there are many, many other back-end languages. JavaScript (Node) is only a very recent entrant in the back end. Languages like Java, PHP, Python, Ruby, Perl, Scala, Groovy, etc. have much more history, and that means much more maturity and stability. Jul 26, 2021 - Together these essentials create ... reading the news, checking your email or conducting a Google search. In addition to basic front-end languages, you’ll come across frameworks like Bootstrap and Angular, as well as JavaScript libraries like jQuery, and CSS extensions like ... Backbone.js is a perfect choice for front-end and back-end development as it supports REST APIs that are used to synchronize the front-end and back-end. Need More Help? All front-end developers out there, if you need help with JavaScript frameworks, feel free to get in touch.
My observation with javascript is this:-Front end javascript finds the JS embedded in HTML5 pages, where it is used to build dynamic webpages and react to events that occur on the page.-Back end JS is used as a solo language with node.js and its associated packages to handle web page requests, data transfers, and general server tasks. Mar 23, 2021 - The back-end developer is the waiter ... end, or server-side, language. ... There are a whole variety of programming languages used on the back end. Here at Codecademy, we teach back-end development primarily in JavaScript, Python, and C#. When you're starting out, we recommend focusing on JavaScript, as having a single language for front end and back ... 14/4/2017 · The front end sorts the objects via these properties. So.. the front end says "here are object, and how to sort them" the fontend listens and sorts via these properties. – …
Jul 27, 2020 - It’s important to note that front-end development has changed significantly over the past 10 to 15 years with the explosive growth of JavaScript, which wasn’t as ubiquitous on the front end as it is now, or even as common on the back end. Jul 09, 2021 - Since many are discussing about the thin line of difference between front-end and back-end when it comes to Javascript Frameworks. I am also in confusion to understand whether MVC based JS frameworks like Backbonejs, Angularjs or knockout js should be added in front-end skill set or in back-end? 11/7/2019 · JavaScript: JavaScript can be used as both (front end and back end) programming languages. Node.js: Node.js is an open-source and cross-platform runtime environment for executing JavaScript code outside a browser. You need to remember that NodeJS is not a framework, and it’s not a programming language.
In comparing front-end developer vs back-end developer, the front-end uses HTML, CSS, and JavaScript. HTML is the structural backbone of a site, CSS (Cascading Style Sheets) is the custom skin that defines the style of the visuals, and JavaScript affects how elements on the page move around. Languages used for the front end are HTML, CSS, Javascript while those used for back end include Java, Ruby, Python, .Net. FRONT END: The front end of a website is the part that users interact with.
The most popular front-end development tools are jQuery and HTML5, while popular backend development tools are MySQL and PHP. Front-end development must know how to effectively work on the design and UI/UX of a website or an application, whereas back-end developers should implement algorithms and solve system-related issues. Those javascript files will increase in number as the project grows and will be hard to maintain. Now, there are dozens of libraries and frameworks to ease the frontend developer in maintaining ... 9/4/2020 · Well, the answer is, it depends, or you can use both! Using front-end validations stops unnecessary POST/PATCH requests being made, therefore, is a …
JavaScript is used for both front end and backend. Since TypeScript works with JavaScript it can be used for either writing both frontend or backend, but still compiles to JavaScript. Some e.g of frontend frameworks that use TypeScript: Angular, React, VueJs, etc. For backend, … In comparison, the average salary of a back-end developer is higher than a front-end developer. According to Indeed , back-end programmers in the US earn $120,999 yearly on average. Additionally, they get an average bonus of $4,000 per year. Payscale quotes a lower salary for US developers at $79,996 per year. PHP is a programming language for back end development only. JavaScript, in turn, was initially designed as a front end development language. But with the introduction of Node.js in 2009, JavaScript became full stack. The commonly cited claim that "JavaScript is only for front end development, and PHP is for back end" is just not true.
3 weeks ago - A person working in front-end development can also be called a client-side developer, front-end coder, or UI developer. Programming Languages Used by Front-End Developers · Front-end developers typically use high-level programming and scripting languages such as CSS, HTML, and JavaScript to design ... Step 4: Learn Back-End Web Development. Backend web development includes learning Node.js, Express.js and Mongo DB, which is a relational database. Node.js moves JavaScript to the server or back-end side and allows us to run JavaScript code outside of our browser. In addition to node.js, you'll use npm, the Node package manager. I have a web server (back-end) written using node. It will communicate with the front-end written in react. I would like to 'require' a file for a data structure and also use that same file in a script in the front-end.
Jul 02, 2020 - Therefore, this data of course needs to be stored on Amazon’s servers - and that’s exactly what “the backend” is about in the end. It’s about managing data (or also logic - we’ll come back to that) centrally and outside of the user’s device. On the other hand, the frontend is the ... Jan 13, 2021 - This app works best with JavaScript enabled. ... Washington, D.C. ... At Flatiron School you can change anything, starting a new career in code, data science, or cybersecurity. ... Front End vs. Back End Development The "traditional" back end is a mix of the server, databases, APIs, and operating systems that power an app's front end. For an in-depth look at the software that ties it all together, read our article on Server-Side Scripting.The back end of applications can look very different from application to application, whether it's the use of cloud-based servers and data warehouses ...
Back end, front end, and full stack web development are three separate career paths that can sometimes feel muddied in the technology space. Put plainly, back end developers are focused on data, modeling, and the back end of a website.Front end developers help build what users interact with and see. A full stack developer does some or all of the above. May 08, 2019 - Three terms often used are “front end,” “back end,” and “full stack.” Here are the key differences between the three. ... Front-end development, while its components are always changing, essentially deals with the outer-facing parts of a website or web application. At its core, front-end development involves HTML, CSS, and JavaScript... JavaScript is a high-level interpreted language that's supported by all modern web browsers and most websites. Many libraries of JavaScript routines are currently available. A JavaScript library that has full-stack capabilities and other propertie...
Mar 02, 2020 - Popular frameworks are backed by supportive communities, a wealth of documentation and tutorials, and offer battle-tested code that tackles common challenges that front ends pose as they scale. Frameworks allow you to tap into the most modern JavaScript features and offer tooling that makes ... Mar 13, 2019 - Before Nodejs, Javascript was primarily used for adding functionality to browser based applications/websites. Now you can consider Javascript to be full-stack which includes both front-end and back-end. Nodejs does everything a back-end application does like responding to client requests, ... Jul 11, 2020 - Node.js is a cross-platform and ... the JavaScript code outside the browser. It is neither a programing language nor a framework. It is used to develop back-end services like APIs for mobile or web apps. Node.js is highly used by Fortune 500 companies like Uber, PayPal, Wallmart, Netflix, etc. ... It can be used as back-end or front-end programming ...
The popularity of Node.js has definitely boosted the use of javascript as a backend language, and in order to get started with javascript in the backend, you need to know some basics and general rules of this language. The following article is to get started with back end development using JavaScript. JavaScript Engine Jan 10, 2020 - In order to execute those objectives, front-end devs must be adept at three main languages: HTML, CSS, and Javascript programming. In addition to fluency in these languages, front-end devs need to be familiar with frameworks like Bootstrap, Foundation, Backbone, AngularJS, and EmberJS, which ... This can be implemented on the front-end by parsing the file in javascript and making create API call to the server for each item. However, I am an not sure if this approach is better than passing the file to the server and doing all the processing there.
The average Front end developer salary there is $65,940, while mid-level Back-end engineers earn around $72,600. In the Philippines, an average Front-end specialist makes $11,136 per year, and a Back-end developer ─ $10,932. India pays $7,117 to Front-end and $10,935 to Back-end mid-level developers. This is usually done with HTML, CSS and Javascript tools. This is called the "client" side, as opposed to the "server" side, which is developed internally. In addition, the full stack developer can manage both the front-end and the back-end while developing the application. The skills required for a front-end application developer are ... All of this means that JavaScript is a crucial programing language to add to your web developer's toolkit, whether you plan to specialize in front end, back end, or full stack development. About us: Career Karma is a platform designed to help job seekers find, research, and connect with job training programs to advance their careers.
Back-End Languages: PHP, JavaScript, MySQL, and Python are back-end languages that manage data and input from website users. For example, when you type a message into a website contact form and hit send, PHP code can send the data to a recipient's email, or store it into a database. While there are many different ... CSS and JavaScript, the de facto building blocks of the web, and client-side frameworks such as Angular, React, Stencil and Vue. Not everything happens on the frontend, though. Client-side rendered applications still rely on services and APIs that run on back-end remote servers or the ... Node.js Is Highly Extensible For Front-end And Back-End Development. Node.js is essentially a powerful runtime environment based on the V8 JavaScript engine for Chrome. It means, it can be JavaScript out of the execution context of a browser. Therefore, to draw a very vague analogy Node.js is to JavaScript is what JRE is to Java, but not a very ...
1 week ago - In order to be a front end developer (sometimes even called a Javascript developer) you do not need back end development skills. Sites created by front end developers won’t interact with information stored on a database in order to be functional. The content will be “fixed,” meaning that ... Jul 01, 2021 - If you’ve poked around on job listing sites or browsed through online courses, you’ve probably gathered that web development tends to break down into three main concentrations: front-end, back-end, and full stack. ... If you’ve dabbled in HTML, JavaScript, or maybe a little Python, but ... In New York, an average back end developer can expect to earn around $133,182, which is 17% above the national average. As you might have noticed, it's a significant improvement over the front end developer salary in the same city. In London, the salary for back end developers jumps up to $74,000, 32% over the national average.
5. Meteor.js (Back-end) Meteor is one of the most popular JavaScript frameworks, which offers a lot of features for back-end development, front-end rendering, database management, and business logic. The framework has enormously grown its ecosystem since its release in 2012. JavaScript: The ability to use the same language for both frontend and backend makes it easier for developers. Availability of Packages and Libraries: There are many libraries available to use in the frontend. For example, the 'moment' is a library that processes dates in the specified format. But at the end of the day, it will be the front-end developer's job to implement the design through HTML, CSS, and JavaScript coding skills and get everything to work flawlessly. Or, at times, to identify the things that are inefficient to implement, and send the design team back to the drawing board if needed.
Mar 21, 2021 - Front end developers mostly deal with the design of the website while the back-end developer deals with programming. Back-end developers ensure that the data requested at the client-side is delivered. ... The front end uses web languages such as CSS, HTML, and JavaScript. The programming languages ...
Front End Versus Back End Web Development
Top Developer Hiring Trends Show Needs For Python Java
Frontend Vs Backend Which One Is Right For You Dev Community
How Data Collection Works On Websites Concepts Front End
Guide To Backend Mobile App Development
Frontend Vs Backend Geeksforgeeks
Want To Become A Web Developer Here Are Some Useful Tips For
Frontend For Backend Developers That S A Promising Title
Front End Vs Back End Development Flatiron School
Differentiating Front End Vs Back End Development Pdf
Back End And Front End Download Scientific Diagram
Common Web Tech Employed Front End Developer Handbook 2017
Front End Vs Back End Where Should You Start
Pros And Cons Of Javascript Full Stack Development Altexsoft
Front End And Back End Interaction In Plain Words
Node Js And The New Web Front End Human Who Codes
Front End Development Vs Back End Development Where Course
How To Succeed As A Front End Back End Or Full Stack
Front End Javascript Development The Next R Evolution
Front End Javascript Single Page Application Architecture
Pros And Cons Of Javascript Full Stack Development Altexsoft
Node Js And The New Web Front End Human Who Codes
Resume Front End Web Development Front And Back Ends Website
Frontend Vs Backend Vs Full Stack Web Developers
Front End And Back End Debugging Habr
Front End Vs Back End Development Why Choose One Over
0 Response to "28 Javascript Front Or Back End"
Post a Comment